德勤深度分析智能制造在中國制造業中的部署及特點,預測智能制造落地前景,并為相關企業提出三大策略。
亞洲正受到自動化、智能化大潮沖擊。國際勞工組織調研發現,越南、柬埔寨、菲律賓和印度尼西亞的工人的失業風險最高,據估計這幾個區域約50%的工人工作可能在未來20年被自動化取代。
亞洲尤其是中國作為制造業的重要區域,在面臨制造業向自動化、智能化、數字化轉型中,能否繼續保持其競爭力?
中國進入高速成長期
智能制造是基于新一代信息技術,貫穿設計、生產、管理、服務等制造活動環節,具有信息深度自感知、智慧優化自決策、 精準控制自執行等功能的先進制造過程、系統與模式的總稱 。簡而言之,智能制造是由物聯網系統支撐的智能產品、智能生產和智能服務。
智能制造已經成為全球價值鏈重構和國際分工格局調整背景下各國的重要選擇。發達國家紛紛加大制造業回流力度,提升制造業在國民經濟中的戰略地位。毫無疑問,在此次大潮中亞洲正在積極尋求突破。以人工智能為例,各國政府大力支持人工智能,推動科技公司、初創公司和學術界的創新。
2017年,韓國政府宣布了10億美元的人工智能資金;日本鼓勵人工智能創業公司和風險投資;新加坡政府的國家研究基金會宣布國家人工智能計劃(AI.SG),計劃未來五年投入1.5億新加坡元(約1.07億美元)發展人工智能。

▲ 工業4.0發展路徑
除了政府的支持,亞洲企業更積極打破行業壁壘加快新產品開發。不同于歐美同類企業,中國領先企業間的合作屢見不鮮,一些知名范例包括:百度與小米在物聯網與人工智能領域合作開發更多應用場景;騰訊與京東合作布局電子商務生態圈;印度系統集成商組成AI聯盟(如OpenAI)。這賦予它們驚人的影響力,也意味著它們擁有可用于快速推動創新的技術實力和資本基礎。
中國是亞洲智能化轉型的重要力量。政府加強智能制造頂層設計,開展試點示范和標準體系建設;企業加快數字化轉型,提升系統解決方案能力。中國智能制造取得明顯成效,進入高速成長期。
中國智能制造進入成長期主要體現在三方面:首先,中國工業企業數字化能力素質提升,為未來制造系統的分析預測和自適應奠定基礎。第二、財務效益方面,智能制造對企業的利潤貢獻率明顯提升。第三、典型應用方面,中國已成為工業機器人第一消費大國,需求增長強勁。
企業智能化的六大階段
企業數字化能力素質體現在其利用數據指導生產以及系統自優化的能力。我們借鑒國際普遍認可的工業4.0發展路徑,將企業智能化成熟度分為六個階段:計算機化、連接、可視、透明、預測和自適應。
計算機化
企業通過計算機化高效處理重復性工作,并實現高精度、低成本制造。但不同的信息技術系統在企業內部獨立運作,很多設備并不具備數字接口。
連接
相互關聯的環節取代各自為政的信息技術。操作技術(OT)系統的各部分 實現了連通性和互操作性,但是依舊未能達到IT層面和OT層面的完全整合。
可視
了解正在發生什么,通過現場總線和傳感器等物聯網技術,企業捕獲大量的實時數據,建立起企業的“數字孿生”,從而改變以前基于人工經驗的決策方式,轉為基于數字進行決策。
透明
了解事件發生的原因,并通過根本原因分析生成認識。
預測
將數字孿生投射到未來,模擬不同的情景對未來發展進行預測,并適時做出決策和采取適當措施。
自適應
預測能力只是自動化行為和決策的根本要求,而持續的自適應則使企業實現自主響應,以便其盡快適應變化的經營環境。
隨著中國兩化融合和工業物聯網建設等多項舉措推進,制造型企業數字化能力素質顯著提升,大部分企業正致力于數據縱向集成。德勤調研結果顯示,81%的受訪企業已完成計算機化階段,其中41% 處于連接階段,28%處于可視階段,9%處于透明階段,而預測和自適應階段的企業各自占2%。

▲ 受訪企業所處階段(基于企業自我評估)
智能制造利潤貢獻顯著提升向工業4.0進階為制造企業帶來真實可見的效益。2013年德勤曾調研全國200家制造型企業,結果顯示中國企業智能制 造處在初級階段,且利潤微薄。經過五年的快速發展,智能制造產品和服務的盈利能力顯著提升。
2013年智能制造為企業帶來的利潤并不明顯,55%的受訪企業其智能制造產品和服務凈利潤貢獻率處于0-10%的區間,而2017年,僅有11%的受訪企業處于這個區間,而41%的企業其智能制造利潤貢獻率在11-30%之間。利潤貢獻率超過50%的企業,由2013年受訪企業占比14%提升到2017年的33%。智能制造利潤貢獻率明顯提升,利潤來源包括生產過程中效率的提升和產品服務價值的提升。

▲ 智能制造產品和服務利潤貢獻率顯著提升
中國換道超車的兩大底牌
中國已連續六年為工業機器人第一消費大國。IFR數據顯示,中國工業機器人市場規模在2017年為42億美元,全球占比27%, 2020年將擴大到59億美元。2018-2020年國內機器人銷量將分別為16、19.5、23.8萬臺,未來3年CAGR達到22%。汽車、高端裝備制造和電子電器行業依然為工業機器人的主要用戶。
中國有哪些獨特優勢?
首先是數據量。當前人工智能熱潮背后的機器學習技術對數據極其依賴。識別人臉、翻譯語言 和試驗無人駕駛汽車需要大量的“訓練數據”。由于中國的人口數量和設備數量龐大,中國企業在獲取數據方面具有天然的優勢。第二,中國制造業企業硬件設備和廠房相對歐美企業普遍較新,比較容易實現設備連接和廠房改造。

▲ 全球主要市場工業機器人銷量
如何部署智能制造
德勤調查發現,中國工業企業智能制造五大部署重點依次為:數字化工廠(63%)、設備及用戶價值深挖(62%)、工業物聯網(48%)、重構商業模式(36%)以及人工智能(21%)。

▲ 受訪企業所關注的技術
工廠數字化
智能制造是以制造環節的智能化為核心,以端到端數據流為基礎,以數字作為核心驅動力,因此數字化工廠被企業列為智能制造部署的首要任務。目前企業數字化工廠部署以打通生產到執行的數據流為主要任務,而產品數據流和供應鏈數據流提升空間大。
數字化工廠通過新一代信息技術,實現 從設計、生產、物流和服務等各個環節的數據串連,加速決策,提高準確性。只有打通數據流才能實現基于實時數據變化,對生產過程進行分析和優化處理,進而實現業務流程、工藝流程和資金流程的協同,以及生產資源(材料、能源等)在企業內部及企業之間的動態配置。打通數據流也是工廠建立“數字孿生”的前提,數字孿生不僅指產品的數字化,也包含工廠本身和工藝流程及設備的數字化,從而實現全面追溯、物理與虛擬雙向共享和交互信息。
打通數據流主要包括三類數據的連通,即生產流程數據、產品數據以及供應鏈數據。
生產流程數據
打通生產流程數據除了從生產計劃到 執行的數據流(如ERP到MES), 還包括MES與控制設備和監視設備之間的數據流,現場設備與控制設備之間的數據流,以及MES與現場設備之間的數據流等。

▲ 生產數據流主要類型
產品數據流
打通產品數據流主要體現在產品全生 命周期數字一體化和產品全生命周期可追溯。產品全生命周期數字一體化以縮短研發周期為核心,主要應用基于模型定義(MBD)技術進行產品研發、建設 產品全生命周期管理系統(PLM)等。
研發是數字化工廠“數據鏈條”的起點, 研發環節產生的數據將在工廠的各個系統間實時傳遞,數據的同步更新避免了傳統制造企業經常出現的由于溝通不暢產生的差錯,也使得工廠的效率大大提升,縮短產品研制周期。產品全生命周期可追溯以提升產品質量管控為核心。
主要應用是讓產品在全生命周期具有唯一標識,應用傳感器、智能儀器儀表、工控系統等自動采集質量管理所需要數據,通過MES系統開展在線質量檢測和預警等。
供應鏈數據流
打通供應鏈數據流主要體現在供應鏈上下游協同優化,實現網絡協同制造。主要應用是建設跨企業制造資源協同平臺,實現企業間研發、管理和服務系統 的集成和對接,為接入企業提供研發設計、運營管理、數據分析、知識管理、信息安全等服務,開展制造服務和資源的動態分析和柔性配置。
德勤調研結果顯示,目前企業致力于打通從ERP到MES乃至現場設備的數據流,但這也僅是從生產到執行的打通,未來 還需將產品數據、供應鏈數據串聯。我們將生產數據流分為兩個環節:一、打通生產計劃與執行系統的數據流;二、執行與監控和現場設備的數據流。
結果顯示, 83%的受訪企業表示已打通ERP和MES的數據流打通。62%的企業繼續向 下打通MES到現場設備的數據流。但僅有47%的企業打通了產品數據流,44%的企業打通供應鏈數據流。而且考慮到我們調查的企業均為資質較好且為中等以上規模,這一系列比率顯然高于中國整體平均水平。

從行業角度來看,航空航天領域全部受訪企業已經打通從生產計劃到執行的數據,但從生產執行到現場設備、產品以及供應鏈的數據鏈條連通相對滯后,提升空間大。電子組件及電器制造行業產品數據流 和供應鏈數據流連通情況高于其他行業,數字化工廠整體水平較高。產品質量可謂是制藥行業的生命,而打通產品數據流的制藥企業僅占33%,行業需要強化產品全生命周期可追溯,提升產品質量管控能力。汽車及汽車零部件以及高端裝備制造都在產品數據流方面領先(見下圖)。

▲ 受訪企業數據連通情況(按行業)
打通“次元壁”
未來數字世界和現實世界會是一體兩面,打通數據流也是數字孿生(digital twin)操作的基礎。德勤認為數字孿生是物理實體或流程的準實時數字化鏡像,有助于企業績效提升。數字孿生往往包含“數字產品孿生”、“生產工藝流程數字孿生”和“設備數字孿生”不同層面但可以高度集中統一的數據模型。
數字產品孿生領域,特斯拉公司為其生產和銷售的每一輛電動汽車都建立 數字孿生模型,相對應的模型數據都保存在公司數據庫。每輛電動車每天 報告其日常經驗,并通過數字孿生的模擬程序使用這些數據來發現可能的 異常情況并提供糾正措施。
通過數字孿生模擬,特斯拉每天可獲得相當于 160萬英里的駕駛體驗,并在不斷的學習過程中反饋給每輛車。生產流程數 字孿生領域,一些嗅覺敏銳的工廠及生產線開始引入數字孿生,在建造之 前,對工廠進行仿真和模擬,虛擬出建造工廠的最佳流程,再將真實參數 傳給實際的工廠建設,有效減少誤差和風險。待廠房和生產線建成之后,日常的運行和維護通過數字孿生進行交互,能夠迅速找出問題所在,提高工作效率。
Gartner對美國、德國、中國與日本的202位企業的調查發現,到2020年,至少50%年收入超過50億美元的制造商將為其產品或資產啟動至少一項數字孿生項目,屆時參與使用數字孿生技術的企業數量將增長3倍。
預計在今后數年時間,將有數以億計的用戶使用數字孿生操作,它將被企業用于規劃設備 服務、生產線操作、預測設備故障、提高操作效率、加速新產品開發等。在未來,這項技術有望與工業生產徹底融合,推動智能工業進入新階段。
如何創建數字孿生?德勤認為數字孿生的創建包含兩個主要關注領域:設計數字孿生的流程和產品生命周期的數據要求—— 從資產的設計到資產在真實世界中的現場使用和維護;創建使能技術,整合真實資產及其數字孿生,使傳感器數據與企業核心系統中的運營和交易信息實現實時流動。
深挖設備和用戶價值
制造型企業面臨愈發激烈的市場競爭和日益透明的產品定價,不得不尋找新的 價值來源。德勤智能制造調研結果顯示,設備和用戶價值深度挖掘是企業智能制造部署第二重點領域。62%的受訪 企業正積極部署設備和用戶價值深度挖掘,其中41%的企業側重設備價值挖掘,21%的企業側重用戶價值挖掘。
圍繞設備進行價值挖掘可以說是制造型企業的天性。如在研發設計階段,嵌入新技術,生產更智能或更多樣化的產品;在銷售階段,提供設備相關金融服務;在售后階段,對出廠設備和產品進行實時數據采集和監控,并進行性能分析、預測性維護等,既提升安全性,也為企業創造更多服務機會。
雖然起步較晚,制造型企業也在探索和嘗試對用戶價值進行深度挖掘,其中以C2M (customer-to-manufactory,客戶到制造)最受矚目。C2M體現了定制化生產的特性,使制造商直接面對用戶,以滿足用戶個性化需求;同時通過減少中間環節降低成本、提升效率。
例子:紅領集團通過打造C2M電商平臺、柔性供 應能力和大數據能力實現了大規模定制 化。顧客可以在其C2M電商平臺選擇款式、工藝、材料并下單。平臺快速收集顧客分散、個性化需求數據的同時,大數據和云計算技術按客戶需求匹配產品數據模型,其款式數據和工藝數據能滿足超過百萬萬億種設計組合,覆蓋99.9%的個 性化設計需求。當版型確定后,系統自動生成工藝數據,工藝數據發送至工廠,工廠進行生產交付。整個流程從下訂單到產 品出廠僅需7個工作日,并做到按需生產、零庫存、一人一版、一衣一款。
阿里巴巴的“淘工廠”集結上萬家工廠,將電商買家訂單與制造廠商產能進行對接,把柔性產能檔期聯網,解決電商買家有訂單無工廠,制造企業有產能無訂單的結癥。
工業物聯網的三類場景
智能制造要求制造系統具備感知、分析、決策和執行的能力,而這些能力的核心均涉及物聯網相關技術,如面向感 知的物聯技術(傳感器、RFID、芯片)、面向分析的工業大數據分析和面向決策及服務的應用平臺。
德勤調研結果顯示,目前中國制造企業物聯網應用以感知為重點,分析和服務交融將是未來物聯網建設重點。受訪企業普遍建立系統以傳感器采集動態數據,但數據分析和平臺應用相對滯后。
從行業應用來看,電子及電器行業傳感 器和平臺應用最為普及,76%的受訪企業利用傳感器采集數據,43%的企業利用物聯網平臺,但僅有33%的企業采用大數據技術分析所采集的數據。汽車及零部件制造行業傳感器技術應用也有較高普及率達73%,但大數據和平臺應用低于其他受訪行業。制藥行業大數據技術利用最為積極,因為醫藥行業早已面臨海量數據和非結構化數據挑戰(見下圖)。

▲ 受訪企業典型物聯網相關技術應用情況
感知僅是物聯網應用的初級階段,以數據洞察指導行動,從而提高效率,或者與服務交融創造新價值,才是物聯網的 核心。云平臺通過提供強大的數據傳輸、存儲和處理能力,幫助制造企業采 集和處理大量數據。工業云平臺不僅能 夠實現企業通過平臺完成產品的設計、 工藝、制造、采購、營銷等環節,還將改變傳統生產方式和制造生態,創造新的收入來源和商業模式。中國制造企業云部署現狀如何?
德勤調研發現,中國制造企業云部署積極性不高。53%的受訪制造企業尚未部署工業云,47%的企業正在進行工業云部署,其中27%的企業部署私有云,14%部署公有云,6%部署混合云(見下圖)。上云可以大幅降低每個單元的儲存和計算成本,甚至通過跨界創造新的商業模式,但也帶來了復雜性。企業擔心一旦將諸如工廠生產過程、資產性能管理的數據放到 云平臺上之后,信息安全、知識產權問題會接踵而至。除此之外,很多企業尚未明 確工業云在企業層面的商業應用和相關能力欠缺也是導致企業云部署積極性不高的原因。
對于選擇公有云還是私有云,很大程度取 決于企業的關注點不同。如果企業只是 聚焦自己的生產制造,降本增效,往往不會選擇公有云;如果企業聚焦商業模式創 新和產品轉型,則會天然的更傾向于選擇公有云或混合云,因為往往涉及服務平臺,需要做到一定程度上的兼容和融合。由于目前國內比較常見的工業云的部署 以云的基礎功能為主,企業把云看作虛擬服務器,在云上做存儲、計算,只有少數企業通過云部署改變生產方式和制造生態,進行公有云和混合云部署的企業仍為少數。

▲ 受訪生產型企業工業云部署
未來企業很大部分增值將來自跨企業活動,從長遠看,公有云、混合云是大趨勢,因為只有這樣才能實現數據交換和資源共享。私有云雖然安全,但很可能被孤立在新的商業模式和新的生態圈之外。
—— 賀東東 樹根科技CEO
德勤認為物聯網在智能制造領域的應用場景主要分為三類:設備與資產管理、產品洞察和服務創新。
管理設備與資產
具備感測與聯網功能的系統與大數據結合,可以實現設備的監控和管理,如遠程監控、預測性維護和互聯現場等。遠程監控以物聯網替代傳統的人工巡檢機制,通過傳感器遠距離將設備數據傳輸到運營中心。預測性維護打破傳統工廠 按計劃進行定期維護設備的運營方式, 通過物聯網對設備整個生命周期進行全程監控,并預測設備未來可能發生的故障,提前制定預防性維護計劃,減少故障率并提高生產效率。
物聯網還可以連接和監控廠房的工業裝置和設備,獲得有見解的分析,從而幫助跨工業設備、 生產線以及在整個工廠范圍內優化性能和效率。當然,除了新廠房,老廠房和設備在沒有更新換代之前,也有聯網監控的需要,如何在現有設備上進行物聯網改造是值得企業關注的問題。
洞察產品
制造企業往往不太了解自己的產品如何被使用,而物聯網將改變這一現狀。在產品投入使用后,制造廠商可以通過物 聯網與產品建立并保持聯系,收集動態數據,以更加系統的方式實時地持續地 分析產品使用情況。在了解客戶對產品的使用方式后,廠商還可以基于數據預測客戶需求,開發個性化產品和新的服務項目,提高產品附加值。
服務創新
基于數據和平臺提供后市場服務,物聯網 與服務交融實現商業模式創新。物聯網協助制造企業更有效捕捉和預測市場需求,創造動態化、個性化的智能服務、咨詢服務、數據服務、物聯網金融與保險 等新的服務種類。這類應用將打破企業原來的邊界,從全社會的維度思考制造資源的優化,客戶和制造端的互動以及各種商業模式的創新。
企業需要評估自身業務需要,明確商業目標、相關流程和預期結果的范圍,在考慮技術可擴展性、性能、帶寬經濟和技術創新等級后,才能對數據和物聯網系統的處理架構做出明智的選擇。
商業模式重構
智能制造不僅能夠幫助制造型企業實現降本增效,也賦予企業重新思考價值定位和重構商業模式的契機。同時,新進入者也在不斷挑戰傳統市場參與者的地位,眾多技術型企業加入戰場推動工業企業探索商業模式上的創新。
德勤調研發現企業對未來商業模式的規劃大致呈四類:30%的受訪企業未來商業模式將以平臺為核心,26%的企業走規模化定制模式,24%以“產品+服務”為核心向解決方案商轉型,12%以知識產權為核心(見下圖)。
平臺型商業模式定位以提供多種軟件服務和搭建生態系統為核心,未來可能不會出現類似BAT這樣的行業巨頭,但不乏垂直行業領軍企業或平臺。 規模化定制模式,如C2M已經不局限于服裝制造,而延伸到汽車和裝備制造等行業。“產品+服務”為核心旨在圍繞客戶需求提供解決方案,是目前很多企業在做的。以知識產權為核心的企業往往通過專利戰略,形成技術壁壘占領市場。

▲ 受訪企業未來商業模式定位
不同商業模式的價值定位和價值創造方式不同,所面臨的挑戰也不盡相同(見下圖)。 企業需要持續審視自己的商業模式,通過評估自身運營情況進行適當地改善并定期評估其他商業模式是否具有可行性。
▲ 不同商業模式特點及挑戰
人工智能顛覆制造和服務業
人工智能對制造業的影響主要來自兩方面: 一是在制造和管理流程中運用人工智能提高產品質量和生產效率;二是對現有產品與服務的徹底顛覆。
隨著國內制造業自動化程度提高,機器人在制造過程和管理流程中的應用日益泛,而人工智能更進一步賦予機器人自我學習能力。結合數據管理,導入自動化設備及相關設備的聯網,機器人通過機器學分析,可以實現生產線的精準配合,并更準確的預測和實時檢測生產問題。
人工智能在制造業產品和服務領域的應用則更具有顛覆性。產品本身就是人工智能的載體,硬件與各類軟件結合具備感知、判斷的能力并實時與用戶、環境互動。而產品的功能和服務,也將顛覆原有生態系統。
中國制造企業人工智能應用情況如何?
德勤智能制造調研發現,51%的受訪企業在制造和管理流程中運用人工智能,46% 的受訪企業在產品和服務領域已經或計劃部署人工智能(見下圖)。制造和管理流程中人工智能的運用更偏向系統自動化和制造精益化,目的是提高生產效率和產品質量,同時人也被解放出來,可以去思考更復雜的問題。
主要應用場景包括使用機器人實現流程自動化、柔性制造、定制化生產、質量檢測等。在產品和服務領域人工智能的運用更側重產品和服務與使用者的互動,典型應用包括研發和新品測試、用戶行為分析、自動駕駛等。

▲ 受訪企業人工智能應用及部署情況(整體)
當然人工智能仍處在其發展早期,技術突破及商業論證需要更長時間。另外,人工智能應用環境和基礎設施的完善程度,信息和安全法規、企業自身的能力都成為企業面臨的主要挑戰。我們發現,對于尚未部署人工智能的制造企業來說,缺乏投資人工智能的商業論證、尚不具備建立和支持人工智能的系統能力、尚不明確部署人工智能的前提為主要挑戰(見下圖)。

▲ 受訪企業尚未部署人工智能的主要原因
人工智能正迅速滲透各行各業。汽車及汽車零部件制造、高端裝備制造、電子及電器制造三個行業在制造流程中采用機器人的比例過半。汽車及零部件制造行業使用機器人的企業比例達到80%,預示未來工業機器人的市場增量將主要來自非汽車行業。在產品和服務領域已經或計劃部署人工智能的行業分布比較均勻,高端裝備制造和制藥比例較高,但其他行業如新材料、汽車及零部件、航空航天、電子及電器也正在或計劃部署人工智能。

▲ 受訪企業人工智能應用及部署情況(按行業)
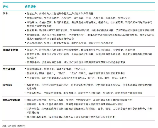
行業對人工智能的理解已隨著算法、技術和應用的發展,越來越加深。對于企業而言,應跳出人工智能僅是“機器換人”的既定思維,在精益制造、產品質量、用戶體驗等多方面進行部署。

▲ 人工智能行業應用場景
三招跨越能力鴻溝
重構商業模式是一項復雜艱巨的任務,我們請企業就實現構想中的商業模式所面臨的能力鴻溝進行打分,綜合來看,商業模式優化、創新管理以及云部署為企業能力建設三大關鍵任務,德勤建議分別從以下幾個方面入手提升能力:

▲受訪企業亟待提高的能力(企業自我評估權重打分,分值越高能力越弱)
商業模式優化
優化商業模式可能僅需要改變或改進目前模式中部分元素,也可能涉及改變整體運營模式的重大轉型。在過去的15年里,由于技術、通信、物流和交通等方面的迅速進步,整體運營模式的重大轉 型已更為常見。企業需要運用行之有效 的方法和工具,從以下工作流程各環節入手優化商業模式。
企業轉型整編:優化現有商業模式,包括從原材料采購到產品銷售過程所涉及的一切環節,挖掘可以整體改動或局部改進的待優化環節,以支持新的商業模式。
重新配置信息技術系統:企業需要探索、設計與實施基礎設施及信息技術系統的改進。
重新調配人員:人盡其用是企業轉型可持續性的關鍵之一。重新調配人員側重于設計和實施人員調度,以支持新商業模式,并實現從原有模式到新模式的順利過渡。該環節還包括制定新的關鍵績效指標及匯報關系以支持新商業模式。
重組法律、財務及稅務架構:商業模式優化方案的設計和實施通常涉及許多復雜的法律實體及稅務架構上的改變。企業管理團隊需要分析不同方式的利與弊。如新商業模式下所得稅和轉讓定價事項有何變化,增值稅和關稅對新商業模式可能產生的影響。
創新管理
創新管理的目標包括優化創新產品管理、 優化生命周期成本、優化資本使用效率和優化風險管理。
優化創新產品管理:建立統一的產品管理體系(包括有形 的產品和服務),優化決策流程,提高決策效率
優化生命周期成本:通過產品生命周期的最優化運作,優 化產品投資成本和運營成本
優化資本使用效率:通過監控、評估和KPI管理,優化產品 管理、提升資本使用效率
優化風險管理:有效管理創新過程中的市場風險和數 據安全風險等諸多風險
值得注意的是,單純的產品創新管理并 不能令企業長久保持競爭優勢。如今,幾乎所有產品類別都處于激烈的競爭之中,任何新產品的任何獨特優勢都會被快速吞噬。組合多種創新類型可以幫助公司擁有更好的財務回報。雖然不能把這些公司的績效全部歸功于創新,但創 新有助于提升一家公司的機制,包括投資者對它未來的預期。
云部署
僅僅把數據和應用轉移到云上是遠遠不夠的,大多數情況,上云會牽涉多個業務功能,影響企業的供應商、財務報表和客戶,企業需要長遠規劃,分步執行。企業還需要充分考慮人力資源和數字化程度如何與云部署配合。
規劃:審視企業現有商業模式并探討是否有其他可行的商業模式,根據商業模式 制定云部署戰略,進行商業論證和自身能力評估。
執行:執行階段可以分四步走,第一步是SaaS 部署,包括ERP,CRM,人力資源轉型和其他軟件部署;第二步是個性化部署,包括應用開發、架構搭建和平臺部署;第三步為云遷移,其間可能需要對應用軟件進行更新和調整。第四步為引入大數據分析平臺。
今天的市場變得越來越多樣化,消費者的需求在不斷變化。同時,產品、生產流程和服務的數字化、智能化已是大勢所趨,受此趨勢影響,工業企業正在加快智能制造部署,并不斷審視商業模式,并制定有效策略,以期從運營和戰略層面推動實際價值的創造。
小結
隨著全球新一輪科技革命和產業變革加緊孕育興起,加上我國制造業轉型升級形成如今的歷史性交匯。智能制造在全球范圍內快速發展,已成為制造業重要發展趨勢,對產業發展和分工格局帶來深刻影響,推動形成新的生產方式、產業形態、商業模式。但是風險與機遇并存,企業應該從商業模式優化、創新管理以及云部署三個大方向對自己轉型升級,以應對未來挑戰。
來源:德勤,樹根科技公眾號推薦閱讀。

400-868-1122
AI+智能售后助力無憂“出海”

返回



















